用户工具

站点工具


icore4t_53
银杏科技有限公司旗下技术文档发布平台
技术支持电话0379-69926675-801
技术支持邮件Gingko@vip.163.com
版本 日期 作者 修改内容
V1.0 2020-03-26 gingko 初次建立





STM32CubeMX教程五十三——RS_232通信实验

1.在主界面选择File–>New Project 或者直接点击ACCEE TO MCU SELECTOR 2.出现芯片型号选择,搜索自己芯片的型号,双击型号,或者点击Start Project进入配置 在搜索栏的下面,提供的各 种查找方式,可以选择芯片内核,型号,等等,可以帮助你查找芯片。本实验选取的芯片型号为:STM32H750IBKx。 3.配置RCC,使用外部时钟源 4.时基源选择SysTick 5.将PA10,PB7,PB8设置为GPIO_Output 6.引脚模式配置 7.配置串口 在NVIC Settings一栏使能接收中断 引脚配置 8.时钟源设置,选择外部高速时钟源,配置为最大主频 9.工程文件的设置, 这里就是工程的各种配置 我们只用到有限几个,其他的默认即可 IDE我们使用的是 MDK V5.27 10.点击Code Generator,进行进一步配置

  • Copy all used libraries into the project folder
  • 将HAL库的所有.C和.H都复制到所建工程中
    • 优点:这样如果后续需要新增其他外设又可能不再用STM32CubeMX的时候便会很方便
    • 缺点:体积大,编译时间很长
  • Copy only the necessary library files
  • 只复制所需要的.C和.H(推荐)
    • 优点:体积相对小,编译时间短,并且工程可复制拷贝
    • 缺点:新增外设时需要重新用STM32CubeMX导入
  • Add necessary library files as reference in the toolchain project configuration file
  • 不复制文件,直接从软件包存放位置导入.C和.H
    • 优点:体积小,比较节约硬盘空间
    • 缺点:复制到其他电脑上或者软件包位置改变,就需要修改相对应的路径
  • 自行选择方式即可
  • Generate peripheral initialization as a pair of ‘.c/.h’ files per peripheral
    • 每个外设生成单独的.c和.h文件
  • Backup previously genareated files when re-generating
    • 重新生成时备份以前产生的文件
  • Keep User Code when re-generating
    • 重新生成时保留用户代码
  • Delete previously generated files when not re-generated
    • 重新生成时删除以前生成的文件
  • Set all free pins as analog (to optimize the power consumption)
    • 没用到的引脚设置为模拟状态

11.然后点击GENERATE CODE 创建工程 创建成功,打开工程。




实验五十三:RS_232通信实验——通过命令控制LED

一、 实验目的与意义

  1. 了解STM32的UART结构。
  2. 了解STM32的UART特征。
  3. 掌握STM32的UART的使用方法。
  4. 掌握RS-232的使用方法。
  5. 掌握KEIL MDK 集成开发环境使用方法。

二、 实验设备及平台

  1. iCore4T 双核心板。点击购买
  2. iCore4T 扩展底板。
  3. JLINK(或相同功能)仿真器。点击购买
  4. Micro USB线缆。
  5. Keil MDK 开发平台。
  6. STM32CubeMX开发平台。
  7. 装有WIN XP(及更高版本)系统的计算机。

三、 实验原理

串口通讯协议简介

  • 串口通讯(Serial Communication)是一种设备间非常常用的串行通讯方式,因为它简单便捷,大部分电子设备都支持该通讯方式,电子工程师在调试设备时也经常使用该通讯方式输出调试信息。
  • 在计算机科学里,大部分复杂的问题都可以通过分层来简化。如芯片被分为内核层和片上外设;对于通讯协议,我们也以分层的方式来理解,最基本的是把它分为物理层和协议层。物理层规定通讯系统中具有机械、电子功能部分的特性,确保原始数据在物理媒体的传输。协议层主要规定通讯逻辑,统一收发双方的数据打包、解包标准。简单来说物理层规定我们用嘴巴还是用肢体来交流,协议层则规定我们用中文还是英文来交流。
  • 下面我们分别对串口通讯协议的物理层及协议层进行讲解。
1、物理层:
  • 串口通讯的物理层有很多标准及变种,我们主要讲解 RS-232 标准,RS-232 标准主要规定了信号的用途、通讯接口以及信号的电平标准。
  • 使用 RS-232 标准的串口设备间常见的通讯结构见下图。

  • 在上面的通讯方式中,两个通讯设备的“DB9 接口”之间通过串口信号线建立起连接,串口信号线中使用“RS-232 标准”传输数据信号。由于 RS-232 电平标准的信号不能直接被控制器直接识别,所以这些信号会经过一个“电平转换芯片”转换成控制器能识别的“TTL 校准”的电平信号,才能实现通讯。
  • 电平标准:
  • 根据通讯使用的电平标准不同,串口通讯可分为 TTL 标准及 RS-232 标准。

  • 我们知道常见的电子电路中常使用TTL的电平标准,理想状态下,使用5V表示二进制逻辑1,使用0V表示逻辑0;而为了增加串口通讯的远距离传输及抗干扰能力,它使用-15V表示逻辑1,+15V表示逻辑0。使用RS232与TTL电平校准表示同一个信号时的对比见下图。

  • 因为控制器一般使用 TTL 电平标准,所以常常会使用 SP3232 芯片对 TTL 及 RS-232电平的信号进行互相转换。
  • RS-232介绍:
  • RS-232是美国电子工业联盟制定的串行数据通信接口标准,原始编号全称是EIA-RS-232(简称RS232),它被广泛用于DCE(Data Communication Equipment ) 和 DTE(Data Terminal Equipment) 之间的连接。DCE可以理解为数据通信端,比如modem设备;DTE可以理解为数据终端,比如电脑。最早的台式电脑都会保留9针的232接口,用于串口通信,目前基本被USB接口取代。现在RS232接口常用于仪器仪表设备,PLC以及嵌入式领域当作调试口来使用。
  • RS-232规定的标准传送速率有50b/s、75b/s、110b/s、150b/s、300b/s、600b/s、1200b/s、2400b/s、4800b/s、9600b/s、19200b/s,可以灵活地适应不同速率的设备。对于慢速外设,可以选择较低的传送速率:反之,可以选择较高的传送速率。
  • RS-232是现在主流的串行通信接口之一。由于RS232接口标准出现较早,难免有不足之处,主要有以下四点:
(1)接口的信号电平值较高,易损坏接口电路的芯片。RS232接口任何一条信号线的电压均为负逻辑关系。即:逻辑“1”
     为-3—-15V;逻辑“0”:+3—+15V,噪声容限为2V。即要求接收器能识别高于+3V的信号作为逻辑“0”,低于-3V的信
     号作为逻辑“1”,TTL电平为5V为逻辑正,0为逻辑负。与TTL电平不兼容故需使用电平转换电路方能与TTL电路连接。
(2)传输速率较低,在异步传输时,比特率为20Kbps;因此在51CPLD开发板中,综合程序波特率只能采用19200,也是
     这个原因。
(3)接口使用一根信号线和一根信号返回线而构成共地的传输形式,这种共地传输容易产生共模干扰,所以抗噪声干扰
     性弱。
(4)传输距离有限,最大传输距离标准值为50英尺,实际上也只能用在15米左右。
  • 在旧式的台式计算机中一般会有 RS-232 标准的 COM 口(也称 DB9 接口),见下图。

  • 其中接线口以针式引出信号线的称为公头,以孔式引出信号线的称为母头。在计算机中一般引出公头接口,而在调制调解器设备中引出的一般为母头,使用上图中的串口线即可把它与计算机连接起来。通讯时,串口线中传输的信号就是使用前面讲解的 RS-232 标准调制的。
  • 在这种应用场合下,DB9 接口中的公头及母头的各个引脚的标准信号线接法见下图。

  • DB9 信号线说明(公头,为方便理解,可把 DTE 理解为计算机, DCE 理解为调制解调器)如下图:

  • 硬件连接:
  • 9线式连接示意图:

  • 5线式连接示意图:

  • 3线式连接示意图:

  • 在目前的其它工业控制使用的串口通讯中,一般只使用 RXD、 TXD 以及 GND 三条信号线,直接传输数据信号,我们的iCore4T扩展底板也是采用3线连接的。3线连接中,DTE使用TXD和RXD两条数据线,无法实现硬件流控功能,在做大量数据传输应用时,建议使用5线或9线连接方式。
2、协议层:
  • 串口通讯的数据包由发送设备通过自身的 TXD 接口传输到接收设备的 RXD 接口。在串口通讯的协议层中,规定了数据包的内容,它由启始位、主体数据、校验位以及停止位组成,通讯双方的数据包格式要约定一致才能正常收发数据。串口数据包的基本组成如下图:

  • 1. 波特率
  • 本实验中主要讲解的是串口异步通讯,异步通讯中由于没有时钟信号(如前面的 DB9接口中是没有时钟信号的),所以两个通讯设备之间需要约定好波特率,即每个码元的长度,以便对信号进行解码,上图中用虚线分开的每一格就是代表一个码元。常见的波特率为4800、 9600、 115200 等。
  • 2. 通讯的起始和停止信号
  • 串口通讯的一个数据包从起始信号开始,直到停止信号结束。数据包的起始信号由一个逻辑 0 的数据位表示,而数据包的停止信号可由 0.5、 1、 1.5 或 2 个逻辑 1 的数据位表示,只要双方约定一致即可。
  • 3. 有效数据
  • 在数据包的起始位之后紧接着的就是要传输的主体数据内容,也称为有效数据,有效数据的长度常被约定为 5、 6、 7 或 8 位长。
  • 4. 数据校验
  • 在有效数据之后,有一个可选的数据校验位。由于数据通信相对更容易受到外部干扰导致传输数据出现偏差,可以在传输过程加上校验位来解决这个问题。校验方法有奇校验(odd)、偶校验(even)、 0 校验(space)、 1 校验(mark)以及无校验(noparity),它们介绍如下:
  • 奇校验要求有效数据和校验位中“1”的个数为奇数,比如一个 8 位长的有效数据为: 01101001,此时总共有 4 个“1”,为达到奇校验效果,校验位为“1”,最后传输的数据将是 8 位的有效数据加上 1 位的校验位总共 9 位。
  • 偶校验与奇校验要求刚好相反,要求帧数据和校验位中“1”的个数为偶数,比如数据帧: 11001010,此时数据帧“1”的个数为 4 个,所以偶校验位为“0”。
  • 0 校验是不管有效数据中的内容是什么,校验位总为“0”, 1 校验是校验位总为“1”。
  • 在无校验的情况下,数据包中不包含校验位。
  • 在本实验中,我们通过连接RS-232,经SP3232芯片转换后可与计算机通讯。通过串口工具来接收串口发送的数据和向串口发送给数据。用串口工具打开iCore4T对应的端口,波特率设为115200,发送相应的命令,便可以控制ARM_LED的亮灭情况。串口命令如下表:
LED_ON\r\nLED灯亮
LED_OFF\r\nLED灯灭

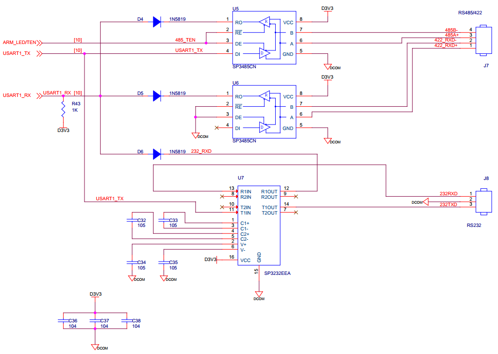
* 原理图:

四、 实验程序

1.主函数

int main(void)
{
    int i;
    char buffer[20];
 
    HAL_Init();
    SystemClock_Config();
    i2c.initialize();
    axp152.initialize();
    axp152.set_dcdc1(3500);//[ARM & FPGA BK1/2/6 &OTHER]
    axp152.set_dcdc2(1200);//[FPGA INT & PLL D]
    axp152.set_aldo1(2500);//[FPGA PLL A]
    axp152.set_dcdc4(3300);//[POWER_OUTPUT]
    axp152.set_dcdc3(3300);//[FPGA BK4][Adjustable]
    axp152.set_aldo2(3300);//[FPGA BK3][Adjustable]
    axp152.set_dldo1(3300);//[FPGA BK7][Adjustable]
    axp152.set_dldo2(3300);//[FPGA BK5][Adjustable]
    HAL_Delay(100);
    MX_GPIO_Init();
    MX_USART1_UART_Init();
 
    usart1.initialize(115200);//串口波特率设置
    usart1.printf("Hello, I am iCore4T\r\n");//串口信息输出
    LED_ON;
 
  while (1)
  {
 
    if(usart1.receive_ok_flag){ //接收完成
      usart1.receive_ok_flag = 0;
      for(i = 0;i < 20;i++){
        buffer[i] = tolower(usart1.receive_buffer[i]);
      }//比较接收信息
      if(memcmp(buffer,"led_on",strlen("led_on")) == 0){
        LED_ON;
        usart1.printf("ok!\r\n");
      }
      if(memcmp(buffer,"led_off",strlen("led_off")) == 0){
        LED_OFF;
        usart1.printf("ok!\r\n");
      }     
        }
    }
}
 

2.UART结构体定义

UART_HandleTypeDef huart1;
  • UART的名称定义,这个结构体中存放了UART所有用到的功能,后面的别名就是我们所用的UART串口的别名。
typedef struct __UART_HandleTypeDef   
{  
  USART_TypeDef                  *Instance;   
//UART寄存器基地址  
  UART_InitTypeDef               Init;      
  //UART通信参数 
  uint8_t                         * pTxBuffPtr; 
  //指向UART Tx传输缓冲区的指针  
  uint16_t                        TxXferSize;      
  //UART Tx传输大小
  __IO uint16_t                  TxXferCount;     
  //UART Tx传输计数器
  uint8_t                         * pRxBuffPtr;     
  //指向UART Rx传输缓冲区的指针 
  uint16_t                        RxXferSize;       
//UART Rx传输大小 
  __IO uint16_t                  RxXferCount;   
//UART Rx传输计数器 
  DMA_HandleTypeDef             * hdmatx;          
//UART Tx DMA句柄参数 
  DMA_HandleTypeDef             * hdmarx;          
//UART Rx DMA句柄参数  
  HAL_LockTypeDef                Lock;             
//锁定对象  
  __IO HAL_UART_StateTypeDef   gState;     
  //与全局句柄管理有关的UART状态信息并且与Tx操作有关。 
  __IO HAL_UART_StateTypeDef   RxState;          
//与Rx操作有关的UART状态信息  
  __IO uint32_t                   ErrorCode;       
 //UART错误代码  
} UART_HandleTypeDef;

3.串口发送/接收函数

  • HAL_UART_Transmit();串口发送数据,使用超时管理机制
  • HAL_UART_Receive();串口接收数据,使用超时管理机制
  • HAL_UART_Transmit_IT();串口中断模式发送
  • HAL_UART_Receive_IT();串口中断模式接收
  • HAL_UART_Transmit_DMA();串口DMA模式发送
  • HAL_UART_Transmit_DMA();串口DMA模式接收
  • 串口发送数据
HAL_UART_Transmit(UART_HandleTypeDef *huart, uint8_t *pData, uint16_t Size, uint32_t Timeout)
  • 功能:串口发送指定长度的数据。如果超时没发送完成,则不再发送,返回超时标志(HAL_TIMEOUT)。
  • 参数:
    • UART_HandleTypeDef*huart UATR的别名 如: UART_HandleTypeDef huart2;别名就是huart2
    • *pData 需要发送的数据
    • Size 发送的字节数
    • Timeout 最大发送时间,发送数据超过该时间退出发送
  • 中断接收数据:
HAL_UART_Receive_IT(UART_HandleTypeDef *huart, uint8_t *pData, uint16_t Size)
  • 功能:串口中断接收,以中断方式接收指定长度数据。
  • 大致过程:设置数据存放位置,接收数据长度,然后使能串口接收中断。接收到数据时,会触发串口中断。之后,串口中断函数处理,直到接收到指定长度数据,而后关闭中断,进入中断接收回调函数,不再触发接收中断。(只触发一次中断)
  • 参数:
    • UART_HandleTypeDef *huart UATR的别名
    • *pData 接收到的数据存放地址
    • Size 接收的字节数

4.串口中断函数

HAL_UART_IRQHandler(UART_HandleTypeDef *huart); 
//串口中断处理函数
HAL_UART_TxCpltCallback(UART_HandleTypeDef *huart);  
//串口发送中断回调函数
HAL_UART_TxHalfCpltCallback(UART_HandleTypeDef *huart);  
//串口发送一半中断回调函数(用的较少)
HAL_UART_RxCpltCallback(UART_HandleTypeDef *huart);  
//串口接收中断回调函数
HAL_UART_RxHalfCpltCallback(UART_HandleTypeDef *huart);
//串口接收一半回调函数(用的较少)
HAL_UART_ErrorCallback();
//串口接收错误函数
  • 串口接收中断回调函数
HAL_UART_RxCpltCallback(UART_HandleTypeDef *huart);  
  • 功能:HAL库的中断进行完之后,并不会直接退出,而是会进入中断回调函数中,用户可以在其中设置代码,串口中断接收完成之后,会进入该函数,该函数为空函数,用户需自行修改。
  • 参数:
    • UART_HandleTypeDef *huart UATR的别名
  • 串口中断处理函数
HAL_UART_GetState(); 
HAL_UART_IRQHandler(UART_HandleTypeDef *huart);  
  • 功能:对接收到的数据进行判断和处理 判断是发送中断还是接收中断,然后进行数据的发送和接收,在中断服务函数中使用
  • 串口查询函数
HAL_UART_GetState(); 
//判断UART的接收是否结束,或者发送数据是否忙碌

五、 实验步骤

  1. 把仿真器与iCore4T的SWD调试口相连(直接相连或者通过转接器相连);
  2. 将扩展板的RS232接口与相应的转换模块相连。
  3. 将转换模块与PC机相连。
  4. 把iCore4T通过Micro USB线与计算机相连,为iCore4T供电;
  5. 打开 Keil MDK 开发环境,并打开本实验工程;
  6. 烧写程序到 iCore4T 上;
  7. 也可以进入Debug 模式,单步运行或设置断点验证程序逻辑。

六、 实验现象

通过串口输入命令可以控制LED的亮灭。

icore4t_53.txt · 最后更改: 2022/04/01 10:56 由 sean