用户工具

站点工具


rtc实时时钟实验_显示日期和时间
银杏科技有限公司旗下技术文档发布平台
技术支持电话0379-69926675-801
技术支持邮件Gingko@vip.163.com
版本 日期 作者 修改内容
V1.0 2020-07-04 gingko 初次建立

实验十:RTC实时时钟实验——显示日期和时间

一、 实验目的与意义

  1. 了解STM32 RTC结构。
  2. 了解STM32 RTC特征。
  3. 掌握RTC的使用方法。
  4. 掌握STM32 HAL库中RTC属性的配置方法。
  5. 掌握KEIL MDK 集成开发环境使用方法。

二、 实验设备及平台

  1. iCore4 双核心板点击购买
  2. JLINK(或相同功能)仿真器点击购买
  3. Micro USB线缆。
  4. Keil MDK 开发平台。
  5. STM32CubeMX开发平台。
  6. 装有WIN XP(及更高版本)系统的计算机。

三、 实验原理

1、STM32F767 RTC时钟简介

  • STM32F767的实时时钟(RTC)相对于STM32F1来说,改进了不少,带了日历功能了,STM32F767的RTC,是一个独立的BCD定时器/计数器。RTC提供一个日历时钟(包含年月日时分秒信息)、两个可编程闹钟(ALARMA和ALARMB)中断,以及一个具有中断功能的周期性可编程唤醒标志。RTC还包含用于管理低功耗模式的自动唤醒单元。
  • 两个32位寄存器(TR和DR)包含二进码十进数格式(BCD)的秒、分钟、小时(12或24小时制)、星期、日期、月份和年份。此外,还可提供二进制格式的亚秒值。
  • STM32F767的RTC可以自动将月份的天数补偿为28、29(闰年)、30和31天。并且还可以进行夏令时补偿。
  • RTC模块和时钟配置是在后备区域,即在系统复位或从待机模式唤醒后RTC的设置和时间维持不变,只要后备区域供电正常,那么RTC将可以一直运行。但是在系统复位后,会自动禁止访问后备寄存器和RTC,以防止对后备区域(BKP)的意外写操作。所以在要设置时间之前,先要取消备份区域(BKP)写保护。

2、RTC主要特性

  • RTC单元的主要特性如下:
    •  包含亚秒、秒、分钟、小时(12/24小时制)、星期几、日期、月份和年份的日历。
    •  软件可编程的夏令时补偿。
    •  具有中断功能的可编程闹钟。可通过任意日历字段的组合触发闹钟。
    •  自动唤醒单元,可周期性地生成标志以触发自动唤醒中断。
    •  参考时钟检测:可使用更加精确的第二时钟源(50Hz或60Hz)来提高日历的精确度。
    •  利用亚秒级移位特性与外部时钟实现精确同步。
    •  数字校准电路(周期性计数器调整):精度为0.95ppm,在数秒钟的校准窗口中获得。
    •  用于事件保存的时间戳功能。
    •  带可配置过滤器和内部上拉的入侵检测事件。
    •  可屏蔽中断/事件:
    •  –闹钟A
    •  –闹钟B
    •  –唤醒中断
    •  –时间戳
    •  –入侵检测
    •  32备份寄存器。

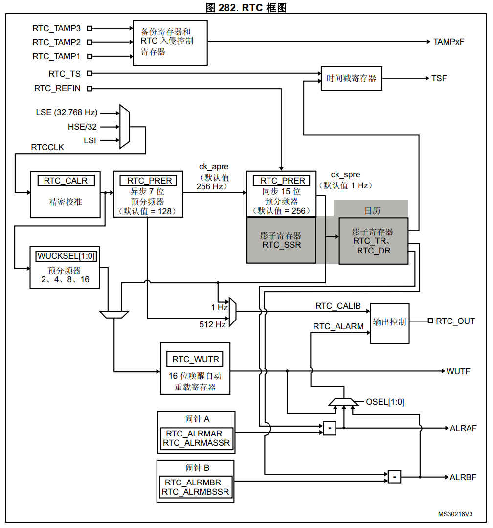
3、RTC框图

4、时钟和分频

  • 首先,我们看STM32F767的RTC时钟分频。STM32F767的RTC时钟(RTCCLK)通过时钟控制器,可以从LSE时钟、LSI时钟以及HSE时钟三者中选择(通过RCC_BDCR寄存器选择)。一般我们选择LSE,即外部32.768Khz晶振作为时钟源(RTCCLK),而RTC时钟核心,要求提供1Hz的时钟,所以,我们要设置RTC的可编程预分配器。STM32F767的可编程预分配器(RTC_PRER)分为2个部分:
    • (1)一个通过RTC_PRER寄存器的PREDIV_A位配置的7位异步预分频器。
    • (2)一个通过RTC_PRER寄存器的PREDIV_S位配置的15位同步预分频器。
  • RTC框图中,ck_spre的时钟可由如下计算公式计算:
  • Fck_spre=Frtcclk/[(PREDIV_S+1)*(PREDIV_A+1)]
  • 其中,Fck_spre即可用于更新日历时间等信息。PREDIV_A和PREDIV_S为RTC的异步和同步分频器。且推荐设置7位异步预分频器(PREDIV_A)的值较大,以最大程度降低功耗。

5、日历时间(RTC_TR)和日期(RTC_DR)寄存器

  • STM32F767的RTC日历时间(RTC_TR)和日期(RTC_DR)寄存器,用于存储时间和日期(也可以用于设置时间和日期),可以通过与PCLK1(APB1时钟)同步的影子寄存器来访问,这些时间和日期寄存器也可以直接访问,这样可避免等待同步的持续时间。
  • 每隔2个RTCCLK周期,当前日历值便会复制到影子寄存器,并置位RTC_ISR寄存器的RSF位。我们可以读取RTC_TR和RTC_DR来得到当前时间和日期信息,不过需要注意的是:时间和日期都是以BCD码的格式存储的,读出来要转换一下,才可以得到十进制的数据。

6、可编程闹钟

  • STM32F767提供两个可编程闹钟:闹钟A(ALARM_A)和闹钟B(ALARM_B)。通过RTC_CR寄存器的ALRAE和ALRBE位置1来使能闹钟。当日历的亚秒、秒、分、小时、日期分别与闹钟寄存器RTC_ALRMASSR/RTC_ALRMAR和RTC_ALRMBSSR/RTC_ALRMBR中的值匹配时,则可以产生闹钟(需要适当配置)。本章我们将利用闹钟A产生闹铃,即设置RTC_ALRMASSR和RTC_ALRMAR即可。

7、周期性自动唤醒

  • STM32F767的RTC不带秒钟中断,但是多了一个周期性自动唤醒功能。周期性唤醒功能,由一个16位可编程自动重载递减计数器(RTC_WUTR)生成,可用于周期性中断/唤醒。
  • 我们可以通过RTC_CR寄存器中的WUTE位设置使能此唤醒功能。唤醒定时器的时钟输入可以是:2、4、8或16分频的RTC时钟(RTCCLK),也可以是ck_spre时钟(一般为1Hz)。
  • 本实验中,通过软件对RTC计数器进行相关的配置,可以提供时钟功能,通过修改计时器的值可以调整时钟。最终通过串口在终端显示时间。

四、 实验程序

1、主函数

int main(void)
{
  RTC_TimeTypeDef sTime;
  RTC_DateTypeDef sDate;
 
  int second_bak = 0;
  /* MCU 配置 */
  /* 重置所有外围设备,初始化Flash接口和Systick. */
  HAL_Init();
  /* 配置系统时钟 */
  SystemClock_Config();
  /* 初始化所有已配置的外围设备*/
  MX_GPIO_Init();
  MX_RTC_Init();
  MX_USART6_UART_Init();
  usart6.initialize(115200);           //串口波特设置
  usart6.printf("\x0c");               //清屏
  usart6.printf("\033[1;32;40m");       //设置终端字体为绿色
  usart6.printf(" Hello, I am iCore4!\r\n"); //串口信息输出
  LED_GREEN_ON; 
   //设置RTC日期和时间
  my_rtc.set_date(17,8,11,5);
  my_rtc.set_time(17,43,20);
  /* 无限循环 */
  while (1)
  {
        HAL_Delay(100);
        //读取RTC日期和时间
        HAL_RTC_GetTime(&hrtc, &sTime, RTC_FORMAT_BIN);
        HAL_RTC_GetDate(&hrtc, &sDate, RTC_FORMAT_BIN);
        if(second_bak != sTime.Seconds){
            usart6.printf(" %02d:%02d:%02d  ",sTime.Hours,sTime.Minutes,sTime.Seconds);
            usart6.printf("20%02d-%02d-%02d  \r",sDate.Year,sDate.Month,sDate.Date);
            second_bak = sTime.Seconds;        
        }
  }
}
 

2、RTC初始化

void MX_RTC_Init(void)
{
  RTC_TimeTypeDef sTime;
  RTC_DateTypeDef sDate;
  /**仅初始化RTC */
  hrtc.Instance = RTC;
  hrtc.Init.HourFormat = RTC_HOURFORMAT_24;// RTC设置为24小时格式
  hrtc.Init.AsynchPrediv = 127;  //RTC 异步分频系数
  hrtc.Init.SynchPrediv = 255;   //RTC 同步分频系数
  hrtc.Init.OutPut = RTC_OUTPUT_DISABLE;
  hrtc.Init.OutPutPolarity = RTC_OUTPUT_POLARITY_HIGH; //输出信号的极性
  hrtc.Init.OutPutType = RTC_OUTPUT_TYPE_OPENDRAIN;//RTC输出引脚模式
  if (HAL_RTC_Init(&hrtc) != HAL_OK)//初始化RTC外设
  {
    _Error_Handler(__FILE__, __LINE__);
  }
    /**初始化RTC并设置时间和日期 */
  if(HAL_RTCEx_BKUPRead(&hrtc, RTC_BKP_DR0) != 0x32F2){
  sTime.Hours = 0x16;//小时
  sTime.Minutes = 0x19;//分钟
  sTime.Seconds = 0x0;//秒
  sTime.DayLightSaving = RTC_DAYLIGHTSAVING_NONE;
  sTime.StoreOperation = RTC_STOREOPERATION_RESET;
  if (HAL_RTC_SetTime(&hrtc, &sTime, RTC_FORMAT_BCD) != HAL_OK)
  {
    _Error_Handler(__FILE__, __LINE__);
  }
  sDate.WeekDay = RTC_WEEKDAY_MONDAY;
  sDate.Month = RTC_MONTH_AUGUST;
  sDate.Date = 0x7;
  sDate.Year = 0x0;
  if (HAL_RTC_SetDate(&hrtc, &sDate, RTC_FORMAT_BCD) != HAL_OK)
  {
    _Error_Handler(__FILE__, __LINE__);
  }
    HAL_RTCEx_BKUPWrite(&hrtc,RTC_BKP_DR0,0x32F2);
  }
    /**使能唤醒 */
  if (HAL_RTCEx_SetWakeUpTimer(&hrtc, 0, RTC_WAKEUPCLOCK_RTCCLK_DIV16) != HAL_OK)
  {
    _Error_Handler(__FILE__, __LINE__);
  }
}
  • 该函数用来初始化RTC配置以及日期和时钟,这里设置时间和日期,分别是通过 HAL_RTC_SetTime函数和 HAL_RTC_SetDate函数来实现。

3、设置时间和日期

  • 主函数中调用设置时间和日期的自定义函数rtc_set_time和rtc_set_date来设置初始时间日期,这两个函数实际就是调用库函数里面的HAL_RTC_SetTime函数和HAL_RTC_SetDate函数来实现的,它们的定义如下:
static int rtc_set_time(unsigned char hour,unsigned char min,unsigned char sec)
{
    RTC_TimeTypeDef sTime;
    sTime.Hours = hour;//小时
    sTime.Minutes = min; //分钟
    sTime.Seconds = sec; //秒
    sTime.DayLightSaving = RTC_DAYLIGHTSAVING_NONE;
    sTime.StoreOperation = RTC_STOREOPERATION_RESET;
    if (HAL_RTC_SetTime(&hrtc, &sTime, RTC_FORMAT_BIN) != HAL_OK)
    {
        while(1);
    }
    return 0;
}
static int rtc_set_date(unsigned char year,unsigned char month,unsigned char date,unsigned char week)
{
    RTC_DateTypeDef sDate;
    sDate.WeekDay = week; //星期
    sDate.Month = month; //月
    sDate.Date = date; //日
    sDate.Year = year; //年
  if (HAL_RTC_SetDate(&hrtc, &sDate, RTC_FORMAT_BIN) != HAL_OK)
  {
    while(1);
  }   
    return 0;
}

4、获取时间和日期

 /*获取RTC当前时间*/
HAL_StatusTypeDef HAL_RTC_GetTime(RTC_HandleTypeDef *hrtc, RTC_TimeTypeDef *sTime, uint32_t Format)
{
  uint32_t tmpreg = 0;
  /* 检查参数*/
  assert_param(IS_RTC_FORMAT(Format));
  /* 从对应的寄存器中获取亚秒值*/
  sTime->SubSeconds = (uint32_t)(hrtc->Instance->SSR);
  /* 从相应的寄存器字段中获取SecondFraction结构字段/
  sTime->SecondFraction = (uint32_t)(hrtc->Instance->PRER & RTC_PRER_PREDIV_S);
  /* 获取TR寄存器 */
  tmpreg = (uint32_t)(hrtc->Instance->TR & RTC_TR_RESERVED_MASK); 
  /*用读取的参数填充结构字段 */
  sTime->Hours = (uint8_t)((tmpreg & (RTC_TR_HT | RTC_TR_HU)) >> 16);
  sTime->Minutes = (uint8_t)((tmpreg & (RTC_TR_MNT | RTC_TR_MNU)) >>8);
  sTime->Seconds = (uint8_t)(tmpreg & (RTC_TR_ST | RTC_TR_SU));
  sTime->TimeFormat = (uint8_t)((tmpreg & (RTC_TR_PM)) >> 16); 
  /* 检查输入参数格式 */
  if(Format == RTC_FORMAT_BIN)
  {
    /*将时间结构参数转换为二进制格式*/
    sTime->Hours = (uint8_t)RTC_Bcd2ToByte(sTime->Hours);
    sTime->Minutes = (uint8_t)RTC_Bcd2ToByte(sTime->Minutes);
    sTime->Seconds = (uint8_t)RTC_Bcd2ToByte(sTime->Seconds);  
  }
  return HAL_OK;
}
 /*获取RTC当前日期*/
HAL_StatusTypeDef HAL_RTC_GetDate(RTC_HandleTypeDef *hrtc, RTC_DateTypeDef *sDate, uint32_t Format)
{
  uint32_t datetmpreg = 0;
  /* 检查参数 */
  assert_param(IS_RTC_FORMAT(Format));
  /* 获取DR寄存器 */
  datetmpreg = (uint32_t)(hrtc->Instance->DR & RTC_DR_RESERVED_MASK); 
  /* 用读取的参数填充结构字段 */
  sDate->Year = (uint8_t)((datetmpreg & (RTC_DR_YT | RTC_DR_YU)) >> 16);
  sDate->Month = (uint8_t)((datetmpreg & (RTC_DR_MT | RTC_DR_MU)) >> 8);
  sDate->Date = (uint8_t)(datetmpreg & (RTC_DR_DT | RTC_DR_DU));
  sDate->WeekDay = (uint8_t)((datetmpreg & (RTC_DR_WDU)) >> 13); 
  /* 检查输入参数格式 */
  if(Format == RTC_FORMAT_BIN)
  {    
    /* 将日期结构参数转换为二进制格式 */
    sDate->Year = (uint8_t)RTC_Bcd2ToByte(sDate->Year);
    sDate->Month = (uint8_t)RTC_Bcd2ToByte(sDate->Month);
    sDate->Date = (uint8_t)RTC_Bcd2ToByte(sDate->Date);  
  }
  return HAL_OK;
}
 

五、 实验步骤

  1. 把仿真器与iCore4的SWD调试口相连(直接相连或者通过转接器相连);
  2. 把iCore4通过Micro USB线与计算机相连,为iCore4供电;
  3. 打开Keil MDK 开发环境,并打开本实验工程;
  4. 烧写程序到iCore4上;
  5. 也可以进入Debug 模式,单步运行或设置断点验证程序逻辑。

六、 实验现象

  • 在终端屏幕上可以看到显示的时间和日期。如图所示。

rtc实时时钟实验_显示日期和时间.txt · 最后更改: 2022/03/22 10:19 由 sean